杰瑞科技汇

  • VHDL数字电路设计教程答案在哪里找?

    VHDL数字电路设计教程答案在哪里找?

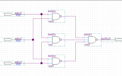
    第一部分:VHDL核心概念与基础问题1:什么是VHDL?它主要用于什么领域?答案:VHDL(VHSICHardwareDescriptionLanguage,超高速集成电路硬件描述语言)是一种用于描述电子系统行为和结构的标准化语言,它...

    2025-12-03
    6 0 0
  • 1 / 1
  • 1