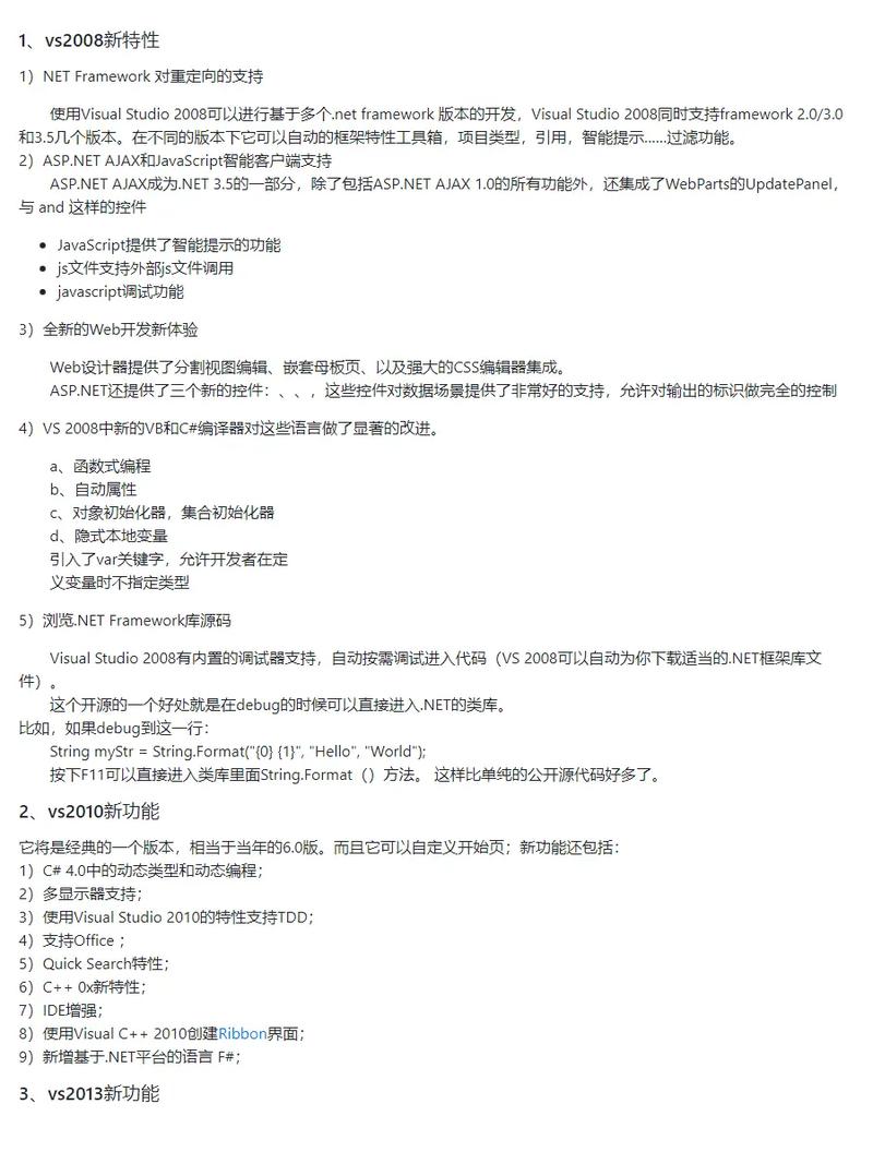
Visual Studio 安装全攻略(图文详解)
Visual Studio (简称 VS) 是微软开发的强大集成开发环境,主要用于开发 .NET、C++、Python、JavaScript/TypeScript 等多种应用程序。

安装 VS 的核心在于选择正确的“工作负载”,这决定了你安装哪些开发工具,从而节省磁盘空间并提高安装效率。
第一步:下载 Visual Studio 安装程序
-
访问官网: 打开浏览器,访问 Visual Studio 官方下载页面: https://visualstudio.microsoft.com/zh-hans/downloads/
-
选择版本:
- Visual Studio Community (社区版):这是免费的版本,适用于个人开发者、开源项目、学术研究和小型团队,对于绝大多数初学者和开发者来说,这个版本是首选。
- Visual Studio Professional (专业版):付费版本,提供更高级的工具和功能,适用于企业团队。
- Visual Studio Enterprise (企业版):功能最全的付费版本,提供所有高级功能和企业级支持。
新手建议:直接选择 Community (社区版),点击“免费下载”按钮。
(图片来源网络,侵删) -
下载安装程序: 你下载到的将是一个名为
vs_community.exe的小文件(约 1MB 左右),这并不是完整的 Visual Studio,而是一个“安装引导程序”。
第二步:运行安装程序并选择工作负载
-
运行安装程序: 找到你下载的
vs_community.exe文件,双击运行,可能会弹出“用户账户控制”提示,点击“是”。 -
加载组件: 安装程序首次运行时,需要从网络加载一些必要组件,请耐心等待。
-
转到“工作负载”选项卡: 加载完成后,会进入 Visual Studio Installer 界面,默认显示的是“可用”选项卡,点击顶部的“工作负载”标签,这里列出了所有可以安装的开发场景。
(图片来源网络,侵删) -
选择你需要的工作负载(最关键的一步!): 根据你想要开发的软件类型,勾选相应的工作负载,勾选后,右侧会自动列出该工作负载推荐安装的核心组件和可选组件。
以下是一些常见的工作负载推荐:
-
🎯 .NET 桌面开发
- 用途:开发 Windows 桌面应用程序,如 WPF、Windows Forms (WinForms) 应用。
- 勾选此项:如果你想开发 Windows 客户端软件。
-
🎯 ASP.NET 和 Web 开发
- 用途:开发网站、Web API 和云服务,主要使用 C# 和 Razor。
- 勾选此项:如果你想开发网站(比如用 ASP.NET Core)。
-
🎯 使用 C++ 的桌面开发
- 用途:开发原生的 C++ Windows 桌面应用程序或游戏。
- 勾选此项:如果你想用 C++ 开发 Windows 程序。
-
🎯 Python 开发
- 用途:使用 Python 进行数据科学、Web 开发(Django/Flask)、脚本编写等。
- 勾选此项:如果你是 Python 开发者。
-
🎯 通用 Windows 平台开发
- 用途:开发适用于 Windows 10/11 的 UWP 应用。
- 勾选此项:如果你想在微软商店发布应用。
-
🎯 .NET 多平台应用开发
- 用途:使用 C# 开发跨平台的应用,可以在 Windows、macOS、Linux、Android 和 iOS 上运行。
- 勾选此项:如果你想开发一次,到处运行的应用(MAUI 应用)。
-
🎯 Node.js 开发
- 用途:使用 JavaScript/TypeScript 开发服务器端和客户端应用。
- 勾选此项:如果你是前端或全栈开发者。
💡 新手小贴士:
- 不要全选:全选会安装大量你用不到的工具,导致安装包巨大(几十GB),安装时间也长。
- 先选核心:初学者可以先选择一个你最想学的工作负载,.NET 桌面开发”或“ASP.NET 和 Web 开发”,以后需要其他功能时,可以随时通过“修改”来添加。
- 语言包:在安装程序右下角,你可以选择“语言包”,默认是“中文(简体)”,确保勾选上,这样界面就是中文的。
-
第三步:修改可选组件和安装位置
-
查看可选组件: 在你选择了一个工作负载后,右侧会显示“安装详细信息”,这里列出了将要安装的组件。
- 必选组件:通常不能取消勾选,它们是工作负载运行的基础。
- 可选组件:你可以根据需要勾选或取消。
.NET 桌面开发中的“NuGet 包管理器”和“Git for Windows”就非常推荐安装。
-
更改安装位置(可选):
- 点击右下角的“更多...”或“修改”按钮(取决于你是在新建安装还是修改现有安装)。
- 在弹出的窗口中,你可以更改“安装位置”。
- 建议:Visual Studio 和其缓存会占用大量空间(通常需要 20GB 以上),请确保你的 C 盘有足够空间,或者将其安装在空间充裕的其他盘符(如 D 盘)。
第四步:开始安装
-
确认安装: 检查一下左侧选中的工作负载和右侧的组件列表,确认无误后,点击右下角的“安装”按钮。
-
等待安装完成: 安装过程会自动下载并配置所有选定的组件,这个过程可能需要较长时间,从十几分钟到半小时不等,具体取决于你的网络速度和所选组件的多少,你可以看到实时的下载和安装进度。
安装期间:
- 保持网络连接。
- 不要关闭安装程序。
- 电脑可能会比较卡顿,建议在安装期间不要进行其他大型操作。
第五步:启动和首次配置
-
安装完成: 安装成功后,会显示“已成功安装”的提示,点击“启动”按钮,或者从开始菜单找到 Visual Studio 并启动它。
-
首次启动配置: 第一次启动 Visual Studio 时,它会进行一些初始配置。
- 选择开发设置:系统会根据你之前选择的工作负载,推荐一个开发环境设置(“.NET 开发”或“C++ 开发”),你可以直接使用推荐项,也可以根据自己需求选择,选择后点击“启动 Visual Studio”。
- 登录 Microsoft 账户(可选):登录账户可以同步你的设置、主题和订阅信息,但不是必需的,你可以选择“不,谢谢,仅在我选择时才”。
常见问题与解决方案
-
问题1:安装失败,提示“无法安装此产品,因为检测到另一个安装正在进行中”怎么办?
- 原因:可能是之前的安装程序进程没有正常关闭。
- 解决:按
Ctrl + Shift + Esc打开任务管理器,找到名为vs_installer.exe或setup.exe的进程,选中它并点击“结束任务”,然后重新运行安装程序。
-
问题2:安装包只有 1MB,安装时速度很慢或中断?
- 原因:Visual Studio 安装程序采用“按需下载”模式,安装时需要从微软服务器下载大量文件,网络不稳定是主要原因。
- 解决:
- 检查网络连接,确保稳定。
- 可以尝试使用国内的镜像源或下载工具来加速。
- 如果公司网络有代理,可能需要配置代理设置。
-
问题3:安装后发现缺少某个组件或想安装新的工作负载?
- 解决:打开 Visual Studio Installer,在已安装的列表中找到你的 Visual Studio 版本,点击旁边的“修改”按钮,然后像第二步一样,勾选你需要的新工作负载,点击“更新”即可。
-
问题4:想卸载 Visual Studio?
- 解决:同样打开 Visual Studio Installer,在已安装的列表中找到你的版本,点击“卸载”按钮即可。
安装 Visual Studio 的流程可以概括为:
**下载安装程序 → 运行 → 选择工作负载
