杰瑞科技汇

Java Web设计模式如何落地实践?

引言:为什么需要设计模式?

在Java Web开发中,我们面对的是一个复杂的世界:用户请求、业务逻辑、数据持久化、多线程、安全、可扩展性……如果代码组织混乱,很快就会陷入“泥潭”,变得难以维护、测试和扩展。

Java Web设计模式如何落地实践?-图1
(图片来源网络,侵删)

设计模式就像是前人总结的“兵法”,它不是具体的代码,而是针对特定场景的、可复用的、优雅的解决方案,它帮助我们:

  1. 提高代码复用性:避免重复造轮子。
  2. 增强可维护性:代码结构清晰,职责分明。
  3. 提升可扩展性:符合“开闭原则”,易于扩展新功能。
  4. 促进团队协作:统一的“语言”和思想,降低沟通成本。

“道”则是在理解这些“术”(具体模式)的基础上,形成自己的设计哲学,知道何时用、为何用、如何权衡


第一层:Java Web开发的“三驾马车”与经典模式

早期的Java Web开发,我们主要学习Servlet/JSP,它们构成了最基础的模式。

MVC (Model-View-Controller) 模式 - 核心中的核心

这是Java Web开发最基础、最重要的模式,几乎无处不在。

Java Web设计模式如何落地实践?-图2
(图片来源网络,侵删)
  • 道之所在关注点分离,将一个复杂的业务应用拆分成三个部分,每个部分专注于自己的职责,这是构建大型应用的基石。
  • 结构解析
    • Model (模型):核心业务逻辑和数据,它负责处理数据、业务规则,与数据库交互,在Java中,通常是POJO(Plain Old Java Object)、Service层、DAO层。
    • View (视图):负责展示数据,通常是JSP、HTML、Thymeleaf等模板引擎,或者现代的前端框架(如Vue, React)。
    • Controller (控制器):接收用户请求,调用Model处理业务逻辑,然后选择合适的View进行响应,它是Model和View之间的“桥梁”。
  • Java Web实现
    • 传统实现:Servlet作为Controller,JSP作为View,JavaBean作为Model。
    • 现代框架实现 (Spring MVC)
      • @Controller@RestController 注解的类就是Controller。
      • Service层和Repository层构成Model。
      • Thymeleaf、FreeMarker或返回JSON数据供前端渲染,都是View。
  • 关键点:Controller不应该包含业务逻辑,只负责流程调度,View不应该包含业务逻辑,只负责展示,Model不应该知道View和Controller的存在。

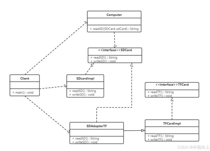
DAO (Data Access Object) 模式 - 数据访问的抽象

当项目变大,与数据库的交互会变得复杂且分散,DAO模式应运而生。

  • 道之所在解耦,将数据访问的逻辑与业务逻辑彻底分离,这样,当数据库从MySQL切换到Oracle,或者从JDBC切换到MyBatis时,业务代码完全不需要改动。
  • 结构解析
    • DAO接口:定义了操作数据库的方法,如 save(), findById(), delete()
    • DAO实现类:使用具体的持久化技术(如JDBC、Hibernate、MyBatis)来实现接口中的方法。
    • Model/Service:通过调用DAO接口来操作数据,不关心具体实现。
  • Java Web实现
    • 在Spring项目中,我们通常使用Spring Data JPA或MyBatis,它们已经为我们实现了DAO模式。
    • UserRepository 接口继承 JpaRepository,Spring Data会自动为我们生成实现,Service层直接注入 UserRepository 来使用。
  • 关键点:Service层依赖的是DAO接口,而不是其实现类。

第二层:业务逻辑层的设计模式

当业务逻辑变得复杂时,需要更精细的模式来组织代码。

单例模式 - 控制资源消耗

  • 道之所在保证唯一性,节约资源,对于一些只需要存在一个实例的对象,单例模式可以避免重复创建带来的性能开销和潜在的不一致问题。
  • Java Web实现
    • Servlet容器:每个Servlet在默认情况下是单例的(由容器管理),这样避免了每次请求都创建和销毁Servlet的开销。
    • Spring Bean:默认情况下,Spring容器中的Bean都是单例的(@Scope("singleton")),这对于管理数据库连接池、配置信息等非常有效。
    • 实现方式:饿汉式、懒汉式(双重检查锁)、枚举式,在Spring中,我们只需使用 @Component 等注解即可,Spring容器会帮我们处理。
  • 关键点:单例模式要考虑线程安全问题,尤其是在懒加载时。

工厂模式 - 创建对象的解耦

  • 道之所在将对象的创建和使用分离,当需要根据不同条件创建不同对象时,工厂模式可以避免在客户端代码中写大量的 if-else 判断。
  • Java Web实现
    • Spring IoC容器:Spring本身就是一个大型的工厂,我们通过 @Service, @Repository 等注解定义Bean,Spring(工厂)在需要时(如注入时)负责创建和管理这些Bean的生命周期,我们无需关心 new User() 的具体过程。
    • 策略模式与工厂结合:支付功能,我们可以定义一个 PaymentService 接口,然后有 AlipayService, WeChatPayService 等实现,通过一个工厂类,根据传入的支付类型("alipay""wechat")返回对应的支付服务实例。
  • 关键点:工厂模式让系统更灵活,易于扩展新的产品(如新的支付方式)。

代理模式 - 无侵入地增强功能

  • 道之所在为对象提供一个代理,以控制对这个对象的访问,在不修改源代码的情况下,为目标对象添加额外的功能,如日志、事务、权限控制等。
  • Java Web实现
    • Spring AOP (面向切面编程):这是代理模式最经典的应用。
      • 事务管理:在方法执行前开启事务,执行后提交或回滚,我们只需要在方法上加上 @Transactional 注解,Spring AOP(通过动态代理)会帮我们完成这一切。
      • 日志记录:在方法执行前后打印日志。
      • 权限控制:在方法执行前检查用户是否有权限。
    • 实现方式:JDK动态代理(基于接口)和CGLIB动态代理(基于继承)。
  • 关键点:代理模式实现了“横向”功能的抽取,让业务代码更加纯粹。

第三层:架构与分布式模式

随着系统规模的增长,单体应用无法满足需求,我们需要更高级的模式和架构。

前端控制器模式 - Web MVC的核心

  • 道之所在统一入口,集中控制,所有请求都先经过一个中心控制器,由它进行分发、预处理和后处理,这使得整个请求流程非常清晰和易于管理。
  • Java Web实现
    • Spring MVC的 DispatcherServlet:这是前端控制器的完美体现,所有Web请求都先到达 DispatcherServlet,它根据请求的URL和 @RequestMapping 的配置,找到对应的Controller方法,并执行。
    • 其他框架:Struts2的 FilterDispatcher 也是类似的思想。
  • 关键点:这是现代Web框架的标配,它为拦截器、视图解析、异常处理等提供了统一的挂载点。

拦截器/过滤器模式 - 横切关注点的处理

  • 道之所在在请求到达目标之前或之后执行特定逻辑,它们是实现横切关注点(如日志、认证、编码转换)的非侵入式方式。
  • Java Web实现
    • 过滤器:工作在Servlet容器级别,依赖于Servlet API,在请求进入 Servlet 之前和响应离开 Servlet 之后执行,字符编码过滤器 CharacterEncodingFilter
    • 拦截器:工作在Spring MVC框架内部,依赖于Spring的IoC容器,更灵活,可以获取到 HandlerMethodModelAndView 等Spring MVC的上下文信息,登录拦截器。
  • 关键点:过滤器在Web应用中更通用,而拦截器与Spring MVC结合更紧密,功能更强大。

策略模式 - 算法的灵活切换

  • 道之所在定义一系列算法,并将每个算法封装起来,使它们可以互相替换,策略模式让算法的变化独立于使用算法的客户端。
  • Java Web实现
    • 支付:如前所述,AlipayStrategy, WeChatPayStrategy,客户端代码(订单服务)通过一个统一的支付接口调用,具体使用哪种策略由外部配置或上下文决定。
    • 优惠券计算:满减券、折扣券、无门槛券,每种都是一种计算策略。
  • 关键点:策略模式与工厂模式经常一起使用,工厂负责创建策略对象,策略对象负责执行具体算法。

观察者模式 - 事件驱动

  • 道之所在定义对象间的一种一对多的依赖关系,当一个对象的状态发生改变时,所有依赖于它的对象都得到通知并被自动更新,它实现了松耦合的交互。
  • Java Web实现
    • Spring事件机制:Spring Application Context是事件源,我们可以自定义事件和监听器。
      • 场景:用户注册成功后,需要发送欢迎邮件、记录积分、初始化用户资料,可以定义一个 UserRegisteredEvent,然后写三个监听器分别处理这三个任务,注册业务逻辑只需发布事件,无需关心后续操作。
    • MQ (消息队列):这是分布式系统中的观察者模式,生产者发布消息到Topic,多个消费者订阅该Topic并处理消息,实现系统间的解耦和异步通信。
  • 关键点:观察者模式非常适合处理异步、解耦的场景,尤其是在微服务架构中。

第四层:现代Java Web开发的“道”

掌握了具体模式后,我们需要上升到更高的层次,理解现代开发的“道”。

依赖注入 - 控制反转的核心思想

  • 道之所在不是主动创建依赖,而是被动接收依赖,这是IoC(控制反转)的一种实现方式,它让组件之间的依赖关系由容器来管理,而不是由组件自身来控制。
  • 实践
    • 构造器注入:推荐方式,依赖在对象创建时就必须提供,保证了对象创建后就是完整的、不可变的。
    • Setter注入:可选依赖,允许对象在创建后改变其依赖。
    • 字段注入:简洁但不推荐,使得依赖关系不透明,难以进行单元测试。
  • 关键点:DI是Spring框架的灵魂,它极大地提升了代码的可测试性和灵活性。

面向切面编程 - 模块化横切关注点

  • 道之所在将那些与业务逻辑无关,但又贯穿于多个模块的功能(如日志、事务、安全)抽取出来,形成独立的“切面”,AOP是实现这一思想的工具。
  • 实践:Spring AOP是AOP思想的轻量级实现,它通过动态代理,在目标方法执行前后植入切面逻辑。
  • 关键点:AOP与DI相辅相成,共同构建了松耦合、高内聚的应用程序。

响应式编程 - 面对高并发

  • 道之所在一种非阻塞的、异步的编程模型,它使用数据流和变化传播来构建应用,能更高效地利用系统资源,尤其适合I/O密集型的高并发场景。
  • 实践:Spring WebFlux是Spring框架对响应式编程的支持,它基于Reactor或RxJava等项目,其核心是 Mono (0-1个元素) 和 Flux (0-N个元素)。
  • 关键点:响应式编程是未来高并发Web开发的一个重要方向,但它引入了编程模型的学习曲线。

从“术”到“道”的升华

模式/思想 核心问题 解决方案 在Java Web中的体现
MVC 关注点混乱 分离模型、视图、控制器 Spring MVC, Servlet/JSP
DAO 数据访问与业务耦合 抽象数据访问层 Spring Data JPA, MyBatis
单例 资源浪费和不一致 保证对象唯一性 Servlet, Spring Bean (默认)
工厂 对象创建复杂 解耦对象的创建与使用 Spring IoC容器
代理 功能增强侵入性强 无侵入地添加额外功能 Spring AOP (事务、日志)
前端控制器 请求流程分散 统一请求入口和分发 DispatcherServlet
拦截器/过滤器 横切关注点处理 请求/响应链路上的拦截 HandlerInterceptor, Filter
策略 算法多变且易变 封装算法,动态切换 支付方式、优惠券计算
观察者 组件间紧耦合 事件驱动,松耦合交互 Spring事件、MQ
DI/IoC 依赖管理复杂 反转控制权,由容器管理 Spring核心
AOP 横切代码散落 切面化处理横切逻辑 Spring AOP
响应式 高并发性能瓶颈 非阻塞、异步编程 Spring WebFlux

“道”的精髓在于:

  1. 不要为了模式而模式:理解问题,再选择合适的模式,简单的业务用简单的模式,过度设计是万恶之源。
  2. 理解 SOLID 原则:设计模式是SOLID原则的具体实践,学习模式的同时,更要理解背后的设计原则。
  3. 拥抱框架,但不被框架束缚:Spring等框架已经为我们封装了大量的设计模式,理解这些模式能让你更好地使用框架,并在需要时能跳出框架,解决更底层的问题。
  4. 持续演进:从传统的MVC到微服务,再到响应式编程,设计思想和模式也在不断演进,保持学习的热情,才能跟上技术的浪潮。

设计模式之道,是化繁为简、以简驭繁的智慧,它让你在面对复杂系统时,能够游刃有余,构建出优雅、健壮、可维护的软件。

分享:
扫描分享到社交APP
上一篇
下一篇